当前位置:

嘉禾县委管理干部任前公示

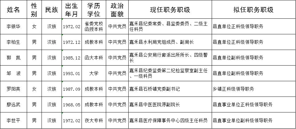
为了加强对干部选拔工作的监督,提高识别和任用干部的准确程度,现对县委常委会会议研究决定的下列拟任职人选进行任前公示:

图片

欢迎广大干部群众反映和举报上述同志思想作风、道德品质、工作能力、廉政勤政等方面的情况和问题。举报人可以通过信函、电话或到受理举报地当面举报。为便于了解情况,请举报人签署或告知本人真实姓名和工作单位。所举报的问题,必须真实、准确,内容尽量具体详细,并尽可能提供有关调查核实线索。严禁借机造谣中伤,串联诬告。举报人将受到严格的保护。

受理举报时间:2022年5月4日至2022年5月10日

受理举报单位:中共嘉禾县委组织部干部监督组

受理举报电话:0735-12380

邮政编码:424500

中共嘉禾县委组织部

2022年5月4日


来源:红网时刻

作者:红星嘉禾

编辑:唐哲宁

本文为郴州站原创文章,转载请附上原文出处链接和本声明。

本文链接:https://cz.rednet.cn/content/2022/05/05/11199471.html

相关链接

    频道精选

  • 重要新闻
  • 政务要闻
  • 县区(市)
  • 乡村振兴
  • 郴城说理
  • 文教卫
  • 精彩视频
  • 旅游
  • 尚德郴州
  • 全民阅读
  • 图片新闻
  • 要闻
  • 经济
  • 社会
  • 园区
  • 协会
  • 新闻H5
  • 综合专题

阅读下一篇

返回红网首页 返回郴州站首页